涡阳县丹城镇人民政府
当前位置: 网站首页 > 政府信息公开 > 涡阳县丹城镇 > “三公”经费预决算
索引号: 113416217981256293/202603-00002 组配分类: “三公”经费预决算
发布机构: 涡阳县丹城镇人民政府 主题分类: 综合政务
名称: 涡阳县丹城镇人民政府2026年一般公共预算“三公”经费预算公开 文号:
发文日期: 2026-03-03 发布日期: 2026-03-03
索引号: 113416217981256293/202603-00002
组配分类: “三公”经费预决算
发布机构: 涡阳县丹城镇人民政府
主题分类: 综合政务
名称: 涡阳县丹城镇人民政府2026年一般公共预算“三公”经费预算公开
文号:
发文日期: 2026-03-03
发布日期: 2026-03-03
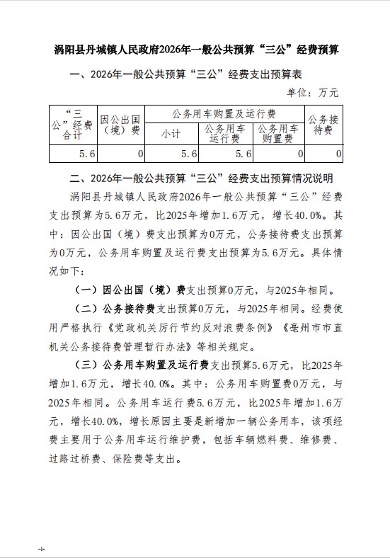
涡阳县丹城镇人民政府2026年一般公共预算“三公”经费预算公开
发布时间:2026-03-03 10:59 信息来源:涡阳县丹城镇人民政府 浏览次数: 字体:[ ]