涡阳县发展和改革委员会
当前位置: 网站首页 > 政府信息公开 > 涡阳县发改委 > 企业投资项目备案
索引号: 11341621003176642C/202511-00063 组配分类: 企业投资项目备案
发布机构: 涡阳县发展和改革委员会 主题分类: 综合政务
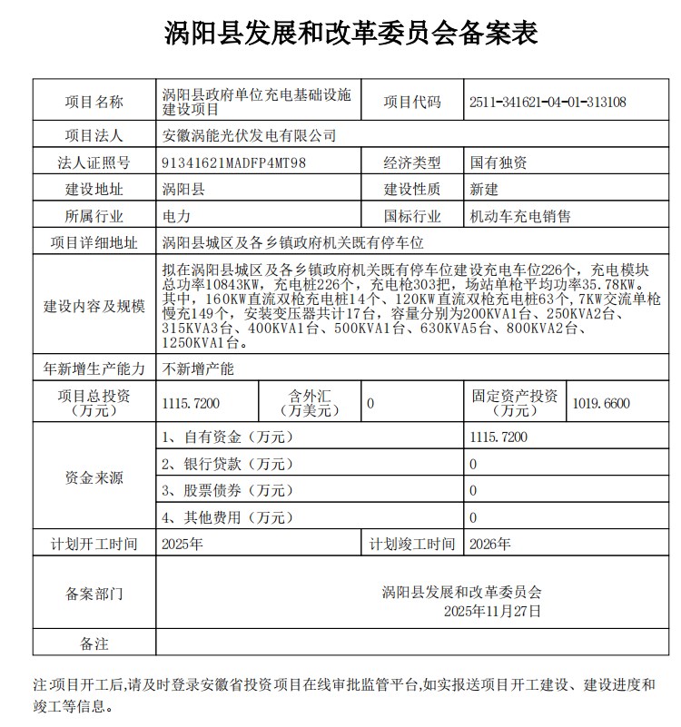
名称: 涡阳县发改委关于涡阳县政府单位充电基础设施建设项目备案 文号:
发文日期: 2025-11-27 发布日期: 2025-11-27
索引号: 11341621003176642C/202511-00063
组配分类: 企业投资项目备案
发布机构: 涡阳县发展和改革委员会
主题分类: 综合政务
名称: 涡阳县发改委关于涡阳县政府单位充电基础设施建设项目备案
文号:
发文日期: 2025-11-27
发布日期: 2025-11-27
涡阳县发改委关于涡阳县政府单位充电基础设施建设项目备案
发布时间:2025-11-27 09:55 信息来源:涡阳县发展和改革委员会 浏览次数: 字体:[ ]