涡阳县发展和改革委员会
当前位置: 网站首页 > 政府信息公开 > 涡阳县发改委 > 企业投资项目备案
索引号: 11341621003176642C/202511-00060 组配分类: 企业投资项目备案
发布机构: 涡阳县发展和改革委员会 主题分类: 综合政务
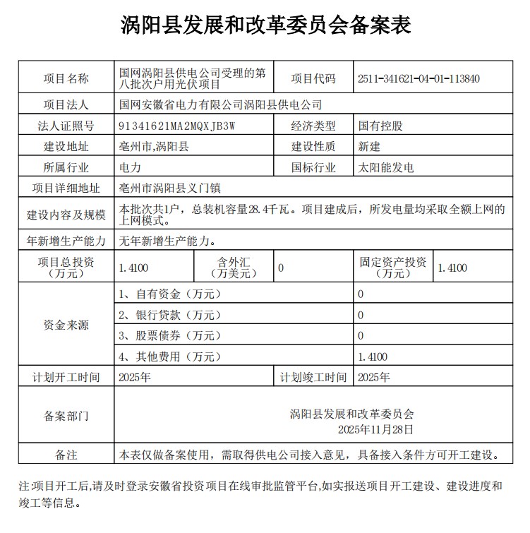
名称: 涡阳县发改委关于国网涡阳县供电公司受理的第八批次户用光伏项目备案 文号:
发文日期: 2025-11-28 发布日期: 2025-11-28
索引号: 11341621003176642C/202511-00060
组配分类: 企业投资项目备案
发布机构: 涡阳县发展和改革委员会
主题分类: 综合政务
名称: 涡阳县发改委关于国网涡阳县供电公司受理的第八批次户用光伏项目备案
文号:
发文日期: 2025-11-28
发布日期: 2025-11-28
涡阳县发改委关于国网涡阳县供电公司受理的第八批次户用光伏项目备案
发布时间:2025-11-28 09:39 信息来源:涡阳县发展和改革委员会 浏览次数: 字体:[ ]