当前位置: 网站首页 > 政府信息公开 > 涡阳县政府(办公室) > 重大设计变更信息
索引号: 11341621003176298D/201908-00013 组配分类: 重大设计变更信息
发布机构: 涡阳县政府(办公室) 主题分类:
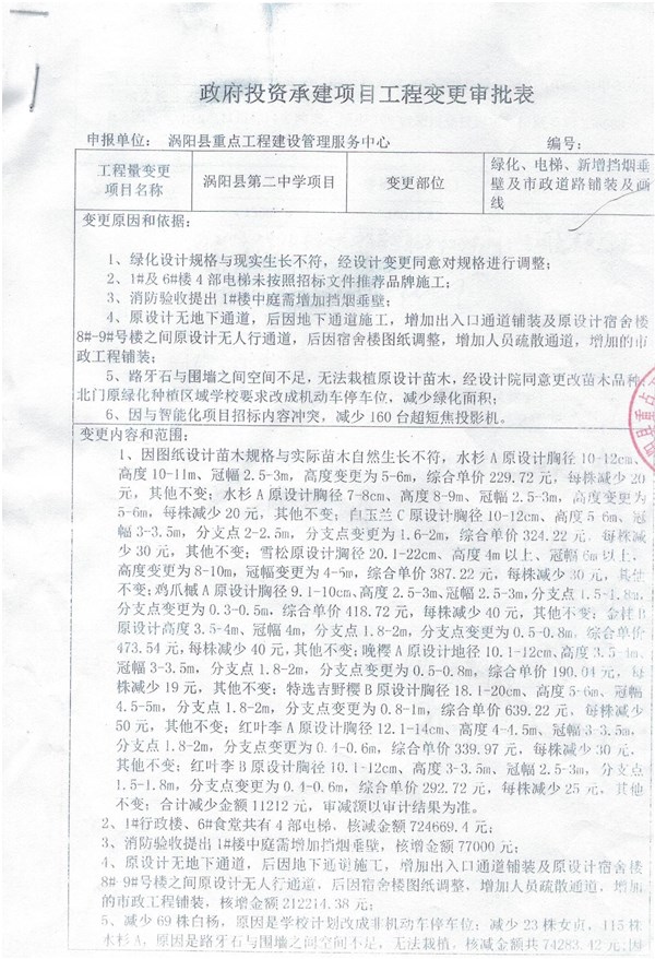
名称: 涡阳县第二中学项目工程变更审批表 文号:
发文日期: 2019-08-08 发布日期: 2019-08-08
索引号: 11341621003176298D/201908-00013
组配分类: 重大设计变更信息
发布机构: 涡阳县政府(办公室)
主题分类:
名称: 涡阳县第二中学项目工程变更审批表
文号:
发文日期: 2019-08-08
发布日期: 2019-08-08
涡阳县第二中学项目工程变更审批表
发布时间:2019-08-08 18:12 信息来源:涡阳县重点工程管理服务中心 浏览次数: 字体:[ ]