中国政府网
省政府
市政府
繁体中文
|
长者版
|
无障碍 |
登录
|
注册
返回首页
专题首页
专题首页
政策解读
回应关切
在线办事
依申请公开
您现在所在的位置:
网站首页
>
政府信息公开
>
专题首页
>
企业投资项目备案
>
内容详情
索引号:
11341621003176642C/202512-00048
组配分类:
企业投资项目备案
发布机构:
涡阳县发展和改革委员会
主题分类:
综合政务
有效性:
有效
关键词:
无
名称:
涡阳县发改委关于利辛博庭新能源科技有限公司395.47KW屋顶分布式光伏项目备案
文号:
无
发文日期:
2025-12-22
发布日期:
2025-12-22
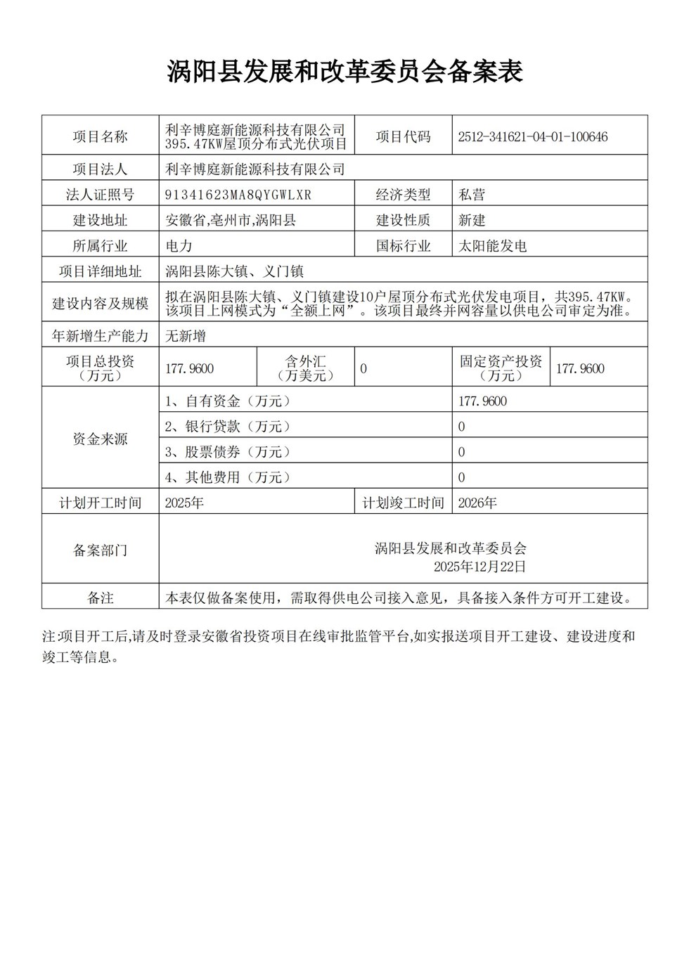
涡阳县发改委关于利辛博庭新能源科技有限公司395.47KW屋顶分布式光伏项目备案
发布时间:2025-12-22 14:46
来源:涡阳县发展和改革委员会
浏览:37 次
用微信扫描二维码
分享至好友和朋友圈
×
【字体大小:
大
中
小
】
扫一扫在手机打开当前页
顶部
打印
关闭