中国政府网
省政府
市政府
繁体中文
|
长者版
|
无障碍 |
登录
|
注册
返回首页
网站首页
>
六稳六保
>
机构标识
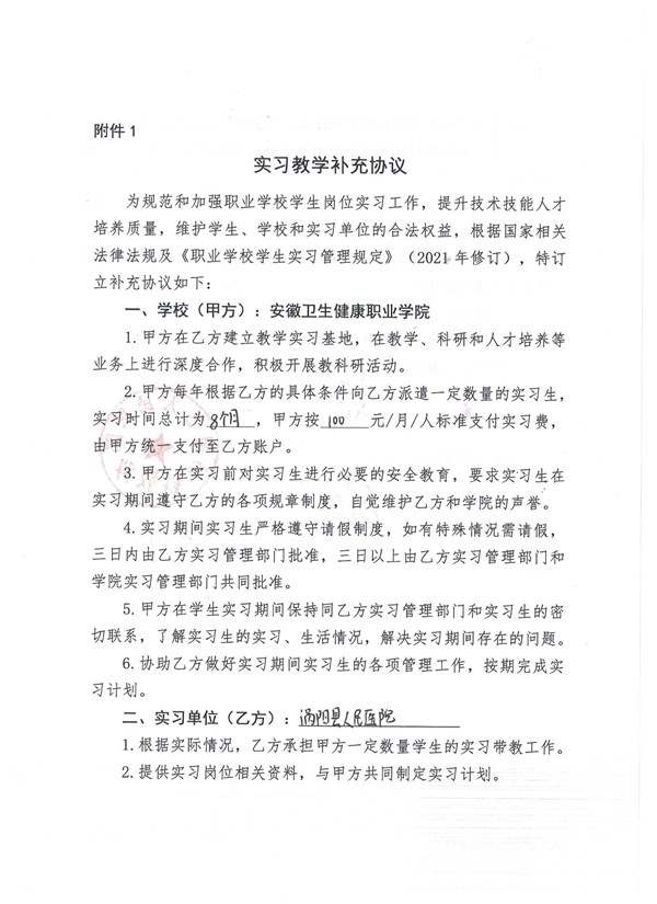
安徽卫生健康学校实习协议
浏览次数:
221
发布时间:2023-06-27 16:12
字体大小:
大
中
小
用微信扫描二维码
分享至好友和朋友圈
×
扫一扫在手机打开当前页
打印
关闭
上一条:
淮北卫校实习协议
下一条:
亳州中药科技学校实习协议