【健康百科】患有高血脂 这样来食养
近30年来,我国高脂血症患病率明显增加。《中国居民营养与慢性病状况报告(2020年)》显示,我国18岁及以上居民高脂血症总体患病率高达35.6%,造成严重的疾病负担。高脂血症是高血压、糖尿病、冠心病、脑卒中的重要危险因素,长期患高脂血症可导致动脉粥样硬化,增加心血管疾病的发病率和死亡率。《成人高脂血症食养指南(2023 年版)》,对高脂血症人群的日常食养提出8条原则和建议。
1 吃动平衡,保持健康体重
高脂血症人群在满足每日必需营养需要的基础上,通过改善膳食结构,控制能量摄入,维持健康体重,减少体脂含量,有利于血脂控制;尤其对于超重和肥胖人群应通过控制能量摄入以减重,每天可减少300~500kcal(千卡,热量单位)的能量摄入。高脂血症人群,除部分不宜进行运动人群外,无论是否肥胖,建议每周5~7次体育锻炼或身体活动,每次30分钟中等及以上强度身体运动,包括快走、跑步、游泳、爬山和球类运动等。
2 调控脂肪,少油烹饪
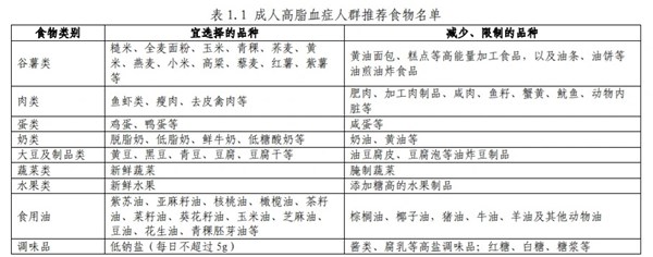
高胆固醇血症者应降低饱和脂肪摄入量,高脂血症人群胆固醇每日摄入量应少于300mg,而高胆固醇血症者每日胆固醇摄入量应少于200mg。反式脂肪酸摄入量每天不宜超过2g。适当增加不饱和脂肪酸的摄入,特别是富含 n -3系列多不饱和脂肪酸的食物,如橄榄油、大豆油、菜籽油、玉米油等植物油。高脂血症人群食物制作应选择少油烹饪方式,减少食品过度加工,少用油炸、油煎等多油烹饪方法,多选择蒸、煮等方式。
3 食物多样,蛋白质和膳食纤维摄入充足
在控制总能量及脂肪的基础上,选择食物多样的平衡膳食模式,食物每天应不少于12种,每周不少于25种。多食新鲜蔬菜,推荐每日摄入500g,深色蔬菜应当占一半以上。新鲜水果每日推荐摄入200~350g。蛋白质摄入应充足。动物蛋白摄入可适当选择脂肪含量较低的鱼虾类、去皮禽肉、瘦肉等;奶类可选择脱脂或低脂牛奶等。应提高大豆蛋白等植物性蛋白质的摄入,每天摄入含25g大豆蛋白的食品,可降低发生心血管疾病的风险。
4 少盐控糖,戒烟限酒
高脂血症人群要控制盐和糖的摄入量。培养清淡口味,食盐用量每日不宜超过5g。同时,少吃酱油、鸡精、味精、咸菜、咸肉、酱菜等高盐食品。限制单糖和双糖的摄入,少吃甜食,添加糖摄入不应超过总能量的10%,肥胖和高甘油三酯血症者添加糖摄入应更低。
高脂血症人群要戒烟限酒,培养健康生活习惯。完全戒烟和有效避免吸入二手烟,有利于预防动脉粥样硬化性心血管疾病,并改善高密度脂蛋白胆固醇水平。
5 因人而异,辨证施膳
根据高脂血症人群年龄、性别、体质、生活习惯、职业等不同特点,辨别不同证型(痰浊内阻型,痰瘀互结型,气滞血瘀型,气虚血瘀型,肝肾阴虚型,脾虚湿盛型),综合考虑膳食搭配的原则,给予个性化食养方案,以达到精准施膳的目的。
6 因地制宜,合理搭配
人与自然是一个有机整体,在四时节律影响下,人体血脂水平亦会存在一定差异,针对不同季节的特点,食养有不同的要求。
7 因地制宜,合理搭配
受不同地区气候、环境影响,居民膳食习惯、生理特征存在差异,根据地域(北方地区、南方地区、西北地区和青藏地区)调整膳食,对人体健康具有重要作用。
8 科学食养,适量食用食药物质
对于高脂血症人群,可通过看标签来选择适合的食品,满足营养需求。例如通过看营养标签选择脂肪含量低的食品,同时了解食品中能量和相关营养成分的含量,做到科学合理选择。食药物质及新食品原料食用量应符合相关要求。已知对某种食药物质过敏者,正在服用某些药物与食药物质有禁忌时,应在医师、执业药师及营养指导人员等专业人员指导下使用。
以上内容来自《成人高脂血症食养指南(2023 年版)》。(营养科)

打印
关闭
上一条:
下一条:
皖公网安备 34160002000006号
